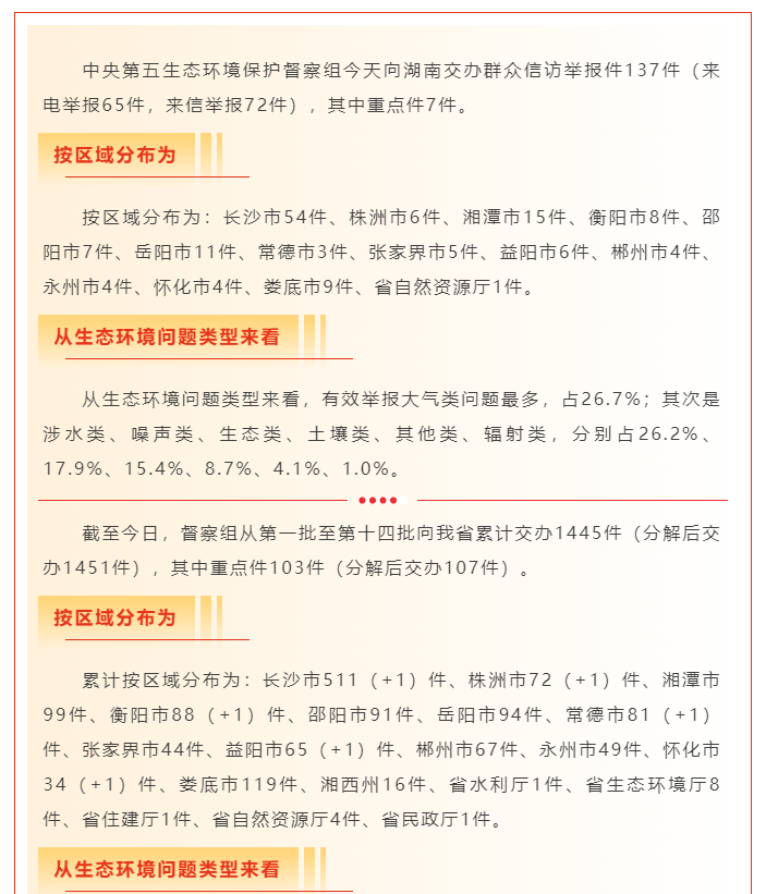
中央第五生態環境保護督察組向湖南交辦第十四批信訪件137件




相關閱讀:

掃一掃在手機打開當前頁